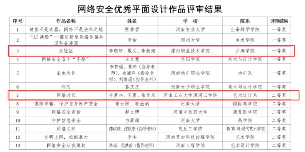
近日,中共河南省委教育工委办公室、河南省教育厅办公室公布全省高校网络安全优秀作品征集活动评审结果,yl23411永利共有4件(组)作品在全省高校网络安全优秀作品征集展示活动中获奖。其中陶媛、陈明杰老师指导的作品《危险区》获一等奖,《网络时代》获二等奖,《守护网络》和《蓝色网络安全卫士》获三等奖。





yl23411永利师生围绕“网络安全、数据安全、个人信息保护、网络生态治理、网络反诈、青少年文明上网”主题开展创作,贯彻《关于组织开展2023年国家网络安全宣传周河南省校园日活动的通知》文件精神,推动广大师生参与创作优秀网络文化作品,将国家安全教育与专业课程相融合,提高教育实效,在潜移默化中提升师生国家安全意识。
yl23411永利将珍惜荣誉、再接再厉,大力弘扬主旋律、传播正能量,创作出更多的优秀文化作品,引导师生提高网络安全认知,关注网络安全问题,守护清朗网络空间,共建网上美好精神家园。

李晓轩、敬文、李数婧作品《危险区》一等奖

李梦冉、王震、徐佳乐作品《网络时代》二等奖

张蒙作品《守护网络》三等奖

何志昊、李佳艺作品《蓝色网络安全卫士》 三等奖